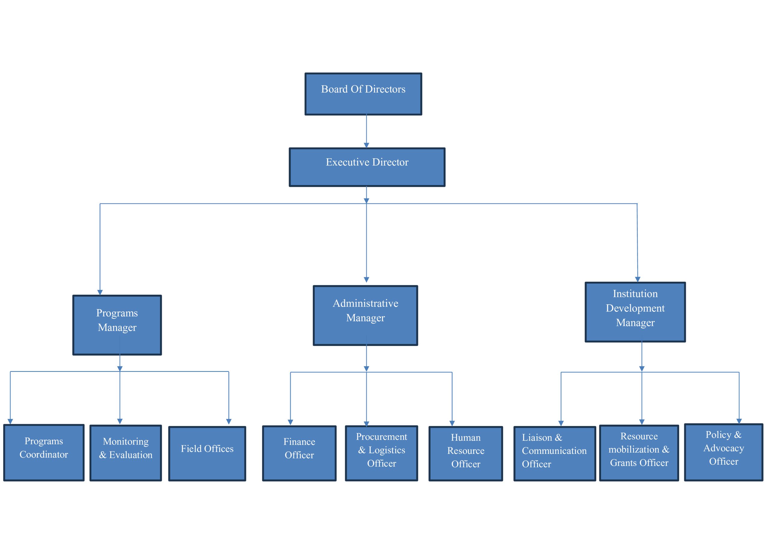
Organizational Structure

Organizational Structure

Illuminating Paths, Transforming Lives

At Dayah, we believe that our impact is not just about the numbers; it’s about the lives we change and the futures we help to build. Together, we are creating a sustainable, inclusive world where every individual has the opportunity to thrive.